El Hospital Clínico Universitario de Valladolid cuenta con una larga tradición docente postgraduada, y ya desde su apertura en el año 1978, cuenta con docencia MIR en numerosas especialidades médicas, quirúrgicas y procedimentales.

Asimismo, es Hospital Universitario también desde su constitución, vinculado a la Facultad de Medicina de la Universidad de Valladolid, en relación con distintos Grados de Medicina y Cirugía, Enfermería, Logopedia, Nutrición Humana y Dietética, Ingeniería biomédica…


HCUVHCUV

En formación postgraduada, la capacidad docente ha ido creciendo progresivamente desde su inauguración, contando en la actualidad con 43 unidades docentes acreditadas, y capacidad para la formación de más de 80 residentes anuales, incluyendo médicos, farmacéuticos, psicólogos, físicos y enfermeros internos residentes. Asimismo, participa en la formación de los residentes de Medicina Familiar y comunitaria del Área Sanitaria Valladolid Este, acreditada para 18 residentes más al año, y ha establecido convenios, imprescindibles para permitir la acreditación de diversas unidades docentes de otros hospitales de la comunidad autónoma, cuyos residentes completarán su formación en nuestro centro.

Finalmente, varios de sus Servicios son referencia regional a nivel asistencial, y muchas de sus Unidades docentes son frecuente destino de rotaciones externas de residentes procedentes de otros centros de la Comunidad autónoma, e incluso del resto del país. Cuenta con 42 Servicios o Unidades Clínicas, con una elevada actividad quirúrgica altamente especializada.


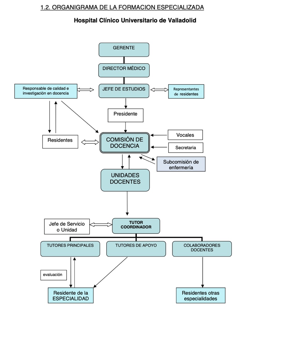
Ver Organigrama de la Formación en el HCUV


RESPONSABILIDADES DE LOS PUESTOS DEL ORGANIGRAMA EN LA FORMACIÓN ESPECIALIZADA


1. Comisión de docencia:

Composición y funciones. De acuerdo a los criterios generales comunes establecidos por la Orden SCO/581/2008 de 22 de febrero (BOE nº 56, de 5 de marzo de 2008), y más en concreto, al Decreto autonómico 75/2009 de 15 de octubre (BOCyL nº 202, de 21 de octubre de 2009) de la Comunidad de Castilla y León.

2. Jefe de estudios de formación especializada:

  • Nombrado por el Gerente del centro.
  • Sus funciones desarrolladas son las establecidas en el Decreto 75/2009, y que se pueden resumir en las siguientes:
  • Presidirá la comisión de docencia, y los Comités de evaluación de todas las especialidades.
  • Planificará, coordinará y gestionará los recursos de la docencia en el centro.
  • Representará a la Comisión de Docencia ante la Dirección y en otras comisiones: Comisión central de garantía de la calidad, Comisión de docencia de atención primaria, Comisión de formación continuada, etc.

3. Responsable de calidad e investigación en docencia.

  • Nombrado por el Gerente del centro.
  • Desempeñará funciones de apoyo a la calidad e investigación en la docencia y participando en la formación teórico-práctica de los residentes y profesionales docentes.

4. Secretario de la Comisión de Docencia:

  • Nombrado por la Dirección del centro, entre su personal administrativo.
  • Responsable de todas las tareas administrativas de la Comisión de Docencia, y de la custodia de toda la documentación y archivos de la misma.
  • Miembro de la Comisión de Docencia, donde ejercerá de secretaria, con voz, pero sin voto, levantando acta de las reuniones de la misma, que será finalmente firmada por el Jefe de estudios.
  • Miembro de todos los Comités de evaluación anual y final de todas las especialidades, realizando el acta de los mismos.
  • Se procurará una dedicación plena y si es posible a tiempo completo, a la comisión de docencia. En la actualidad comparte su tiempo con la asistencia a otras comisiones clínicas del centro.

5. Tutores docentes.

Funciones especificadas en el Decreto 75/2009, y nombrados por el Gerente, a propuesta de la Comisión de Docencia:

-Tutor coordinador.

-Tutor principal.

-Tutor de apoyo.

-Colaborador docente.

6. Representantes de los residentes:

  • Cada año, entre los nuevos residentes se elegirá a su o sus representantes, que puede servir de portavoz ante la Comisión de docencia. No obstante, puede ser de interés la creación de la figura del Jefe de Residentes.
  • Ellos serán el vehículo para comunicaciones con la comisión, como por ejemplo para la elección de representantes en las distintas comisiones clínicas, o a las comisiones nacionales, etc, además de ser publicados en el Tablón de anuncios de la Comisión de docencia.
  • Todo ello al margen de que cada residente puede vehicular propuestas concretas a la comisión, a través de los vocales de residentes de la misma, que pueden proponer su inclusión en el orden del día de las reuniones.

7. Dependencia funcional de la Comisión de Docencia y Jefe de Estudios:

  • Dependencia directa del Director Gerente.
  • Dependencia indirecta del Servicio de Formación, de la Dirección General de Recursos Humanos. Gerencia Regional de Salud de Castilla y León. SACYL.

MISIÓN, VISIÓN Y VALORES DE LA FORMACIÓN ESPECIALIZADA


MISIÓN DOCENTE

El Hospital Clínico Universitario de Valladolid tiene una histórica vocación docente como institución sanitaria, muy arraigada entre los profesionales que lo integran, formando especialistas en numerosas especialidades en ciencias de la salud desde hace más de tres décadas. Los residentes son un componente imprescindible y forman parte de la esencia del centro desde su creación.
La dilatada experiencia de nuestro hospital en el proceso formativo y evaluador garantiza que los especialistas en formación adquieran en este centro una formación integral asistencial, docente e investigadora del más alto nivel, y alcancen aquellas competencias propias de su especialidad y las comunes a todas las profesiones sanitarias, que les permitan ejercer su profesión.

MISION.jpgMISION

VISIÓN DOCENTE

Las metas inmediatas del centro en relación a la formación sanitaria especializada son mantener los logros históricos obtenidos, ampliar las unidades acreditadas para aprovechar al máximo la capacidad docente real, la implantación de criterios de calidad en la gestión de la docencia, la renovación de la estructura docente para adecuarla a la legislación vigente, el desarrollo completo del plan de formación en competencias comunes, e intensificar los mecanismos de evaluación del residente. Todo ello para acercar la formación de nuestros residentes a la excelencia para la práctica profesional, para hacer aún más atractiva la elección de nuestro centro en el ámbito nacional y autonómico, y mantenerlo a la cabeza de los hospitales de nuestro entorno.

VISION.jpgVISION

VALORES DOCENTES

El principal valor es la gran tradición y experiencia, así como la alta formación profesional, académica y científica de los facultativos del centro, contando con un importante número de doctores, profesores asociados, y especialmente, profesores titulares y catedráticos de Universidad entre sus miembros. Ello hace inseparables los aspectos docentes e investigadores de la práctica asistencial. La Dirección del hospital está además especialmente comprometida en este momento en impulsar la formación especializada.

VALORES.jpgVALORES

  • ACCESO A LA JORNADA DE PUERTAS ABIERTAS 2026