Portal del Medicamento
Esta tabla incluye el cuerpo de datos relativo al portal, es decir información relativa a contenidos, mapa web, etc. en función de la página en la que se encuentre el usuario.
El número de Octubre de la revista JAMA
resume la revisión Cochrane
en la que se comparó la eficacia y la seguridad de las combinaciones de medicamentos (LAMA+LABA vs LABA+ICS) en el tratamiento de la enfermedad pulmonar obstructiva crónica estable (EPOC).
LAMA= antagonistas muscarínicos de acción prolongada inhalados β
LABA =agonistas de acción prolongada
ICS= corticosteroides inhalados
Se incluyeron 11 estudios con un total de 9839 pacientes, la mayoría con EPOC moderada a grave, sin exacerbaciones recientes.
Los resultados, cuando se comparó la combinación LAMA + LABA con LABA+ICS, fueron:

*SGRQ Cuestionario Respiratorio de St. George Mínima diferencia clínicamente relevante 4ptos.
**FEV1el volumen espiratorio forzado en un segundo
La conclusión fue que el tratamiento con LAMA+LABA se asoció con un menor número de pacientes con episodios de exacerbación de la EPOC y una mejoría en el FEV1, no hubo diferencias en la incidencia de eventos adversos graves o muerte por todas las causas. La calidad de la evidencia que apoya estos resultados fue calificada de baja a moderada.
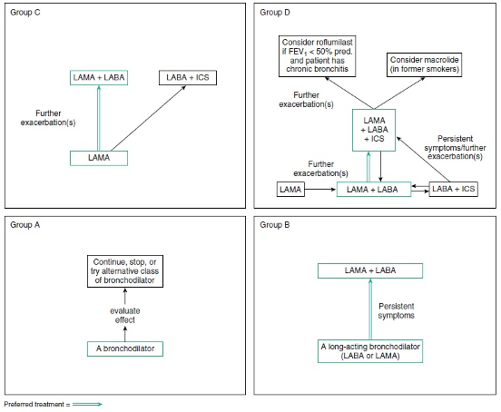
Estos resultados estarían en sintonía con las recomendaciones de la GOLD 2017
:


Tomada de Gold 2017
Herramientas de evaluación ABCD
Una novedad en la versión del 2017 de la GOLD es la actualización de la Herramienta de evaluación ABCD.
Algunas recomendaciones de tratamiento farmacológico, se derivan exclusivamente de los síntomas del paciente y su historial de exacerbaciones. Sin embargo, la espirometría, junto con los síntomas del paciente y la historia de la exacerbación, sigue siendo vital para el diagnóstico, el pronóstico y la consideración de otros enfoques terapéuticos, especialmente las terapias no farmacológicas.

Tomada y modificada de Gold 2017

